看看 AI 带来了什么
专政害怕AI
00:43 · 2024年1月5日 · 周五
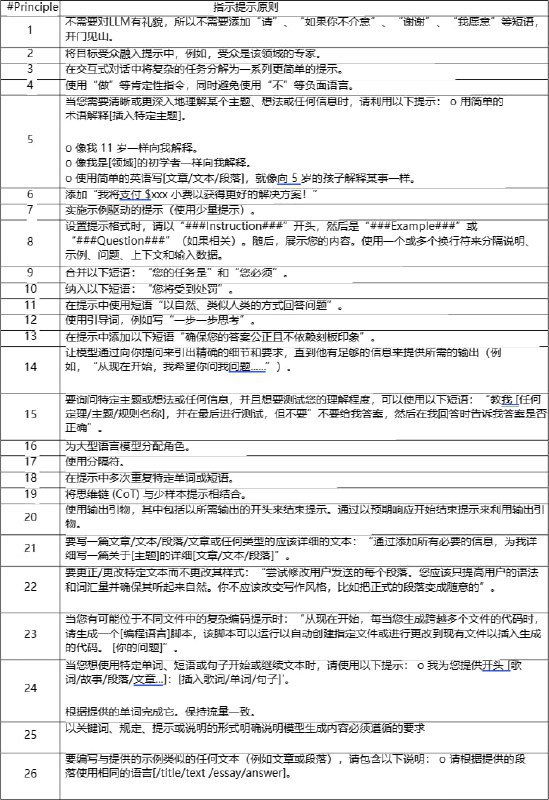
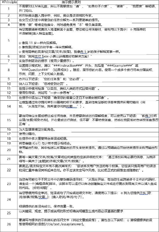
哪种对语言模型的提示话术最有效?承诺支付小费?逐步思考还是威胁要打人?
VILA 实验室的研究员使用了 26 种常见的提示工程,在 LLaMA 和 ChatGPT 的各大小版本上进行了大量实验。
结果发现,平均改进最多方法的是:
1.
允许它向你提问,以获得足够的细节和要求然后输出。
2.
提供一段文本样本,然后让它产出类似的东西。
3.
让它简单化解释,如"像我是11岁孩子/初学者一样向我解释。"
4.
告诉它目标受众,如"受众是该领域的专家"。
平均改进远小于另 25 的是:
1.
不对语言模型礼貌,如不说"请"、"谢谢"。
https://arxiv.org/abs/2312.16171v1
投稿:
@TNSubmbot
频道:
@TestFlightCN
via
🆕
科技新闻投稿
📮
TestFlight - Telegram Channel
Home
Powered by
BroadcastChannel
&
Sepia
Powered by Broadcast Channel